热门分类
主题班会
安全资料
少队资料
德育资料
总结汇报
方案计划
班主任资料
PPT课件
教研资料
校长资料
党建资料
总结汇报
教师资料
开通会员
开通VIP会员
会员特权一:享全站资料无限免费下载
会员特权二:多端互通使用
会员特权三:一对一客服辅助下载服务
开通VIP会员
登录
注册
热门分类
主题班会
安全资料
少队资料
德育资料
总结汇报
方案计划
班主任资料
PPT课件
教研资料
校长资料
党建资料
总结汇报
教师资料
开通会员 尊享会员权益
登录
注册
找回密码
快速登录
18.1W+
5W+
1
更多资料
搜索内容
tangqi88
6枚徽章
贵州省贵阳市
管理员
这家伙很懒,什么都没有写...
关注
私信
文章
4988
收藏
0
评论
0
发布
4988
排序
最新发布
最近更新
最多查看
最多点赞
最多回复
最多收藏
销售数量
高中班主任案例6
高中班主任案例德育是教育的灵魂,它的本质是育德,即培养良好的思想道德品质。青少年正处于思想品德逐步形成和发展的关键时期,这一时期的教育,对他们的终生来说,有着定向和奠基的意义。而在...
免费资源
其他资料
学校教务
教师资料
1个月前
15.80KB
3页
0
49
15
班级管理量化考核表-考核细则
五1班班级管理量化考核细则项目责任人考核内容1、自习、课堂迟到或不遵守纪律的每次扣1分。2、顶撞老师者扣5分,导致课堂无法进行的扣10分课堂学习委员3、月考总分270分以上每人次加5分,240每...
免费资源
其他资料
教师资料
班主任资料
1个月前
29KB
1页
0
46
15
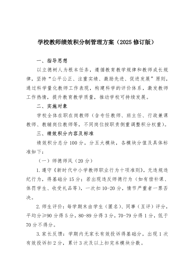
学校教师绩效积分制管理方案(2025修订版)
学校教师绩效积分制管理方案(2025修订版)一、指导思想以立德树人为根本任务,遵循教育教学规律和教师成长规律,坚持“公平公正、注重实绩、激励先进、促进发展”原则,通过科学量化教师工作表...
付费资源
¥
9.9
学校教务
德育资料
教研资料
7天前
16.49KB
7页
0
49
15
2025北师大版三年级数学上册第三单元测试卷(落叶老师)
2025北师大版三年级数学上册单元测试卷第三单元测试卷霸检测时间:90分钟满分:100分+10分题序二三四五六附加题总分得分一、填一填。(每空1分,共21分)弥1.比219多46的数是(),比547少138的数是...
付费资源
¥
9.9
教师资料
2天前
10.21MB
8页
0
46
15
2025人教版六年级上册英语第一阶段核心素养测评卷(月考一)(1)
2025-2026学年人教版六年级上册英语第一次月考测评卷Unit1-2阶段核心素养测评卷(月考一)⊙时间:40分钟之满分:100分题号二三四五六七八九总分等级得分听力部分(40分)一、听录音,选出你听到...
付费资源
¥
9.9
教师资料
前天
1.42MB
5页
0
37
15
2024—2025学年第一学期二年级上册数学期中检测卷
::::二年级上学期期中检测卷(一)四、在括号里填上合适的长度单位。(6分)::班级:姓名:满分:100分考试时间:90分钟D中国题序第一第二第三第四第五第六第七第八总分旗杆高约5(篮球场长约28(叶...
免费资源
其他资料
1个月前
0.29MB
3页
0
50
15
2025北师大版一年级数学上册第二单元测试卷(落叶老师)
2025北师大版一年级数学上册单元测试卷第二单元测试卷霸检测时间:60分钟满分:100分+10分题号二三四五六七八九附加题总分得分弥pan zi I ge you jr gexiěyixiě一、盘子里各有几个Q?写一写。...
付费资源
¥
9.9
教师资料
3天前
6.12MB
8页
0
50
15
2025年学雷锋月启动仪式主持词
2025年学雷锋月启动仪式主持词一有一种“全民偶像”叫雷锋志愿者1:尊敬的各位老师2:亲爱的同学们合:大家好!1:“春风又绿江南岸,明月何时照我还。”在这诗意盎然的春日里,我们沐浴在温暖的阳...
免费资源
其他资料
1个月前
0.14MB
5页
0
40
15
2025苏教版二年级上册数学第一单元达标测试卷(4xxb)(1)
2025秋季苏教版二年级上册数学试卷第一单元达标测试卷时间:40分钟满分:100+10分题序一二三四五六附加题总分得分一、直接写出得数。(每题1分,共12分)5×3=9+4=6x6=3×6+5=4×6=5×0=6+5=5×4...
付费资源
¥
9.9
教师资料
3天前
1.01MB
5页
0
42
15
三年级2班家访记录
三年级2班家访记录1、赵泽吴家访或接待家长主要事由向家长反映孩子在校情况,探讨如何教育该生,使该生能真正融入到同学中间。家访内容:老师向家长反映情况:该生在校喜欢和老师接触,愿意做一...
付费资源
¥
9.9
教师资料
班主任资料
1个月前
50KB
10页
0
48
15
上一页
1
…
3
4
5
6
7
…
499
下一页
跳转
在手机上浏览此页面
登录
没有账号?立即注册
用户名或邮箱
登录密码
记住登录
找回密码
登录
社交账号登录
注册
已有账号,立即登录
设置用户名
设置密码
重复密码
注册
扫码登录
使用
其它方式登录
或
注册
扫码登录
教务资料网
欢迎来到教务资料网
教务资料网是您的灵感库,教学的好帮手,功能强大,助力您精彩的人生