五年级第五单元测试卷L2
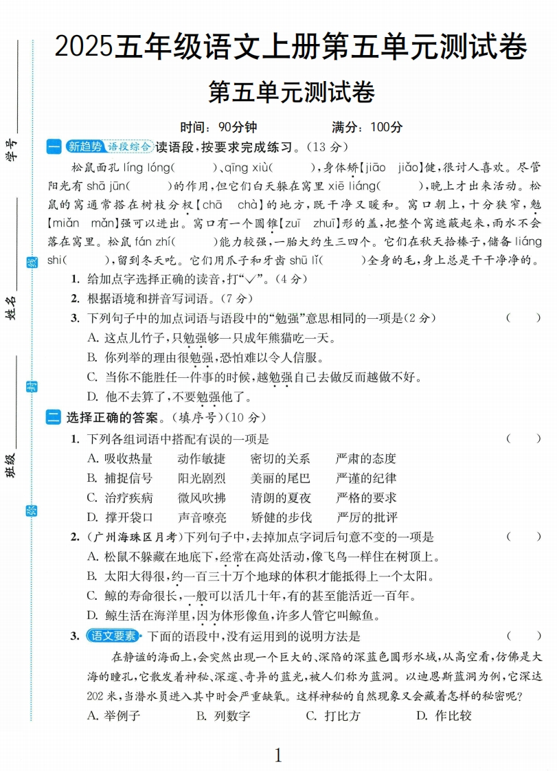
2025五年级语文上册第五单元测试卷第五单元测试卷时间:90分钟满分:100分中的新趋势语段综合读语段,按要求完成练习。(13分)松鼠面孔ling long()、ging xiu(),身体矫【jiāojiǎo】健,很讨人...
2025北师大版五年级数学上册第五单元测试卷(小学教育)1
2025北师大版五年级数学上册单元测试卷第五单元测试卷时间:90分钟分数:100分+10分一、填空。(每空1分,共28分)1.用最简分数表示下面各图的阴影部分。口田2.在下面的括号中填上最简分数。40分...
五年级上册语文部编版第五单元测试卷H
2025五年级语文上册第五单元测试卷第五单元测试卷时间:90分钟满分:100分题号三四五六七八九总分得分、用“/”画掉括号中不正确的读音。(6分)繁殖(zhichi)矫健(jiáo摄氏度(nièshe)歇凉(xēxT...
2025人教版五年级数学上册第五单元测试卷(小学教育)2
2025人教版五年级数学上册单元测试卷第五单元测试卷(时间:90分钟分数:100分)一、我会填。(第6题2分,其余每空1分,共22分)1.一个长方形的长是acm,宽是bcm,则它的周长是()cm,面积是(cm。2.与...
2025苏教版五年级数学上册第五单元测试卷(落叶老师)
2025苏教版五年级数学上册单元测试卷第五单元测试卷器检测时间:90分钟满分:100分+10分题序二三四五附加题总分得分一、填空题。(第7题2分,其余每空1分,共26分)》弥1.6.15×0.27的积有()位小...
2025人教版五年级英语上册第四单元测试卷(落叶老师)
2025人教版五年级英语上册单元测试卷第四单元测试卷罪检测时间:60分钟满分:100分题序三四五六七八九十一十二总分得分听力部分(30分)弥一、听录音,选出你所听到的单词。(每小题1分,共5分)...
2025人教版五年级数学上册第五单元测试卷(落叶老师)
2025人教版五年级数学上册单元测试卷第五单元测试卷器检测时间:90分钟满分:100分+10分题序二三四五六附加题总分得分、填一填。(每空1分,共25分)弥1.x×8可以简写成(),5×a×a可以简写成()。...
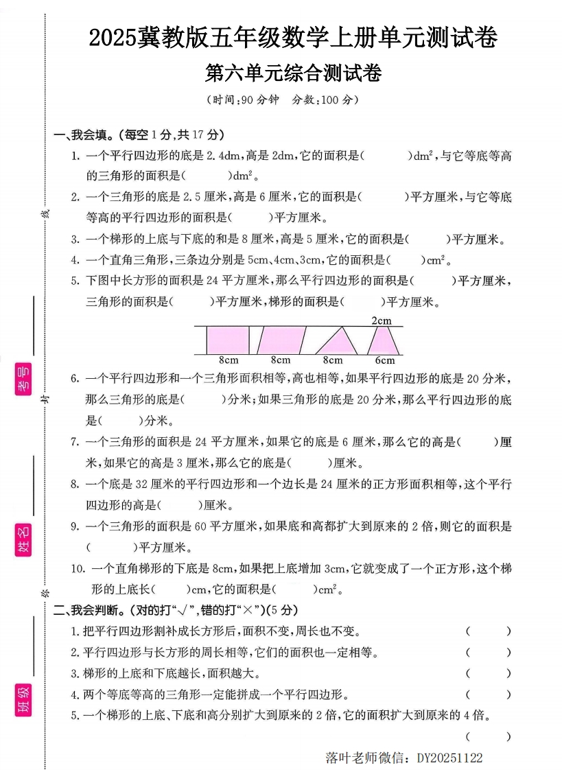
2025冀教版五年级数学上册第六单元测试卷(落叶老师)
2025冀教版五年级数学上册单元测试卷第六单元综合测试卷(时间:90分钟分数:100分)一、我会填。(每空1分,共17分)1.一个平行四边形的底是2.4dm,高是2dm,它的面积是()dm,与它等底等高的三角形...
2025北师大版五年级数学上册第四单元测试卷(落叶老师)
2025北师大版五年级数学上册单元测试卷第四单元测试卷器检测时间:90分钟满分:100分+10分题序二三四五六附加题总分得分一、填空。(1~4题每空1分,5~8题每空2分,共22分)弥1.两个完全一样的梯形...
四年级第五单元测试卷L2
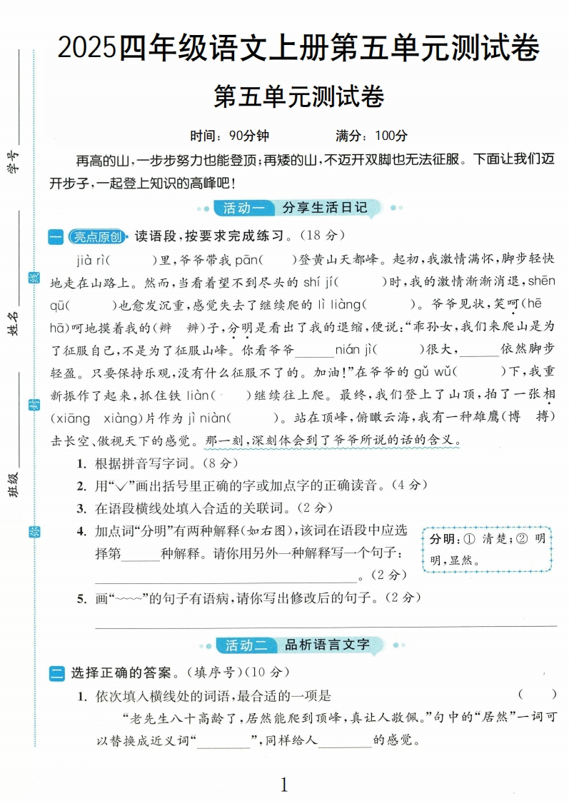
2025四年级语文上册第五单元测试卷第五单元测试卷时间:90分钟满分:100分如再高的山,一步步努力也能登顶;再矮的山,不迈开双脚也无法征服。下面让我们迈开步子,一起登上知识的高峰吧!。活...

1-889f215c20-pdf-1.webp)

2-2d0062068c-pdf-1.webp)
-361d27cedc-pdf-1.webp)
-3dc618b935-pdf-1.webp)
-4267376374-pdf-1.webp)
-8751a4db7b-pdf-1.webp)
-98ee720527-pdf-1.webp)

