

第1页 / 共5页
试读已结束,还剩4页,您可下载完整版后进行离线阅读
四年级家访记录此内容为付费资源,请付费后查看
VIP会员免费
付费资源
© 版权声明
本站是一个信息分享及获取的平台,不确保部分用户上传资料的来源及知识产权归属,资料由老师投稿,公开渠道整理,网友上传,如果侵犯到您的权益,请联系客服删除
THE END
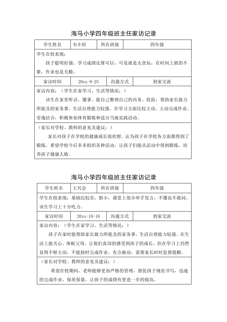
海马小学四年级班主任家访记录学生姓名韦丰科所在班级四年级学生在校表现:孩子聪明好强,学习成绩还算可以,可是就是太贪玩,在时间上抓的不紧,作业也是毛糙。家访时间20xx-9-25沟通方式到家交流家访内容:(学生在家学习、生活等情况:)该生在家里听话、懂事。能自己整理自己的内务、收拾,帮助家长做力所能及的家务事,生活自理能力较强。在学习方面比较主动,主动完成作业。劳逸结合,积极参加体育锻炼和适合当地实践活动。(家长对学校、教师的意见及建议:)家长对孩子在学校的健康成长很欣慰,认为孩子在学校各方面都得到了锻炼,希望学校今后多多组织各种活动,让孩子们能从活动中得到锻炼,培养孩子健康人格。海马小学四年级班主任家访记录学生姓名王兴会所在班级四年级学生在校表现:基础比较差,胆小,课堂上很少举手发言,不懂也不敢问。该生学习上十分吃力。家访时间20xx-10-16沟通方式到家交流家访内容:(学生在家学习、生活等情况:)孩子在家时能帮助家长做力所能及的家务事,生活自理能力较强。在生活上能关心、体贴父母,让他们真切的感受到孩子的成长。但在学习上仍然显得不够主动,不能按时完成作业。有点被动,需要家长时时监督提醒。(家长对学校、教师的意见及建议:)希望在校期间,老师能够更加严格的管理,督促孩子规范书写,迅速的完成作业,保质保量,让孩子的成绩有更进一步的提高。
暂无评论内容