在教育质量提升经验交流会上,校长讲话:守正创新育桃李,培根铸魂立根基
在教育质量提升经验交流会上,校长讲话:守正创新育桃李,培根铸魂立根基尊敬的各位教育同仁、各位领导:大家上午好!春潮涌动处,扬帆奋进时。今天,我们齐聚这座教育名城,共探教育高质量发展...
中心学校中层干部选拔任用及管理规定(2025修订)
中心学校中层干部选拔任用及管理规定(2025修订)为规范学校中层干部选拔任用与管理工作,构建高素质专业化管理队伍,提升学校治理效能,保障教育教学工作高质量推进,根据《镇教育委员会干部选拔...
党员教师个人对照检查材料问题、分析、措施
党员教师个人对照检查材料问题、分析、措施作为一名党员教师,通过参加本次的组织生活会,我深刻认识到自己在思想、工作、学习等方面存在的问题和不足之处。为了更好地履行自己的职责和使命,我...
校园艺术节闭幕式暨2026元旦文艺汇演校长致辞:艺彩绽芳华,逐梦启新程
校园艺术节闭幕式暨2026元旦文艺汇演校长致辞:艺彩绽芳华,逐梦启新程尊敬的各位领导、各位家长,亲爱的老师们、同学们:大家下午好!金蛇辞旧岁,瑞雪迎新春。在这辞旧迎新的美好时刻,我们欢...
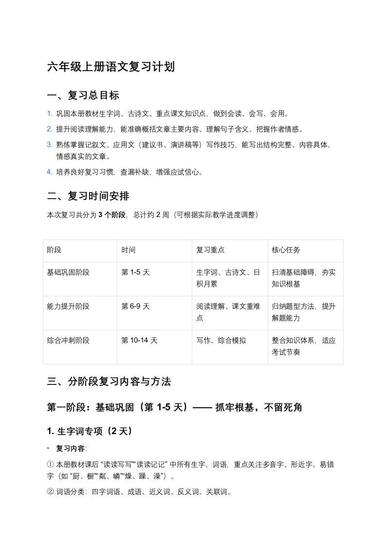
秋季学期六年级上册语文复习计划
六年级上册语文复习计划一、复习总目标1.巩固本册教材生字词、古诗文、重点课文知识点,做到会读、会写、会用。2.提升阅读理解能力,能准确概括文章主要内容、理解句子含义、把握作者情感。3.熟...
X初级中学规章制度汇编(学生管理、师德师风管理、财务管理、教学管理)
X初级中学规章制度汇编(学生管理、师德师风管理、财务管理、教学管理)X区X初中学生管理制度第一条为落实立德树人根本任务,保障和规范学校、教师依法履行教育教学和管理职责,保护学生合法权益...
2025-2026学年第一学期安全主题班会教育记录(1-22周)
2025-2026学年第一学期安全主题班会教育记录(1-22周)时间周次教育主题教育内容同学们,新学期开始了,我们带着期待回到校园。安全是一切学习和成长的前提。今天,让我们一起上好开学安全第一课...
党校青年教师学习贯彻党的二十届四中全会精神的心得体会
党校青年教师学习贯彻党的二十届四中全会精神的心得体会党的二十届四中全会擘画了“十五五”时期发展的宏伟蓝图,其战略部署深邃厚重,为新时代新征程指明了方向。作为市委党校办公室的一名青年...
初三教师会议校长讲话:凝心聚力备中考,携手并肩育英才
初三教师会议校长讲话:凝心聚力备中考,携手并肩育英才尊敬的各位老师、亲爱的同事们:大家好!初三已进入关键阶段,中考的脚步也越来越近。今天,我们齐聚于此,既是对前期备考工作的梳理总结...


-fd4bffc7ed-doc-1.webp)



-dc6cd431be-doc-1.webp)
-c6e2ecc711-docx-1.webp)


