

第1页 / 共14页

第2页 / 共14页

第3页 / 共14页

第4页 / 共14页

第5页 / 共14页
试读已结束,还剩9页,您可下载完整版后进行离线阅读
XX职校2026年春季学期教师教学常规考核评分表此内容为付费资源,请付费后查看
VIP会员免费
付费资源
© 版权声明
本站是一个信息分享及获取的平台,不确保部分用户上传资料的来源及知识产权归属,资料由老师投稿,公开渠道整理,网友上传,如果侵犯到您的权益,请联系客服删除
THE END
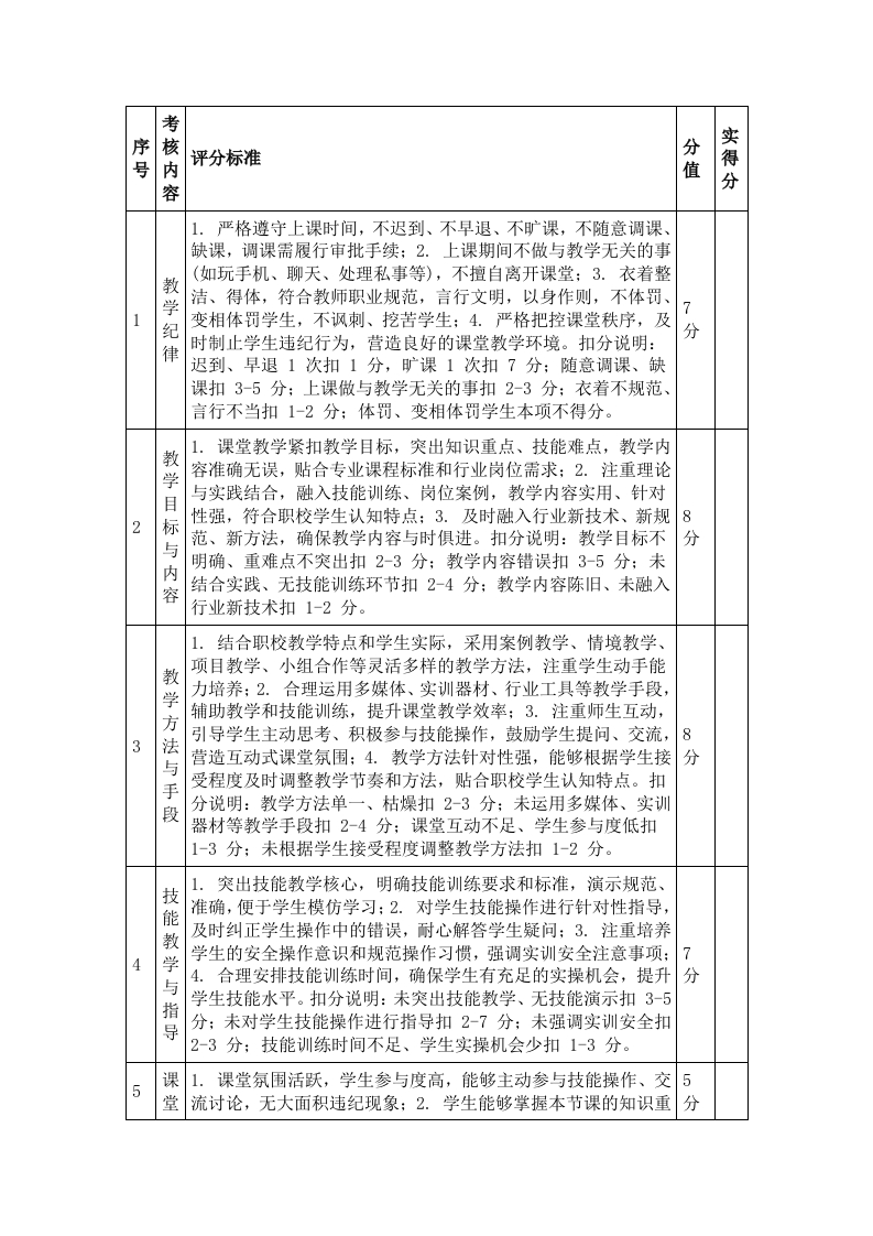
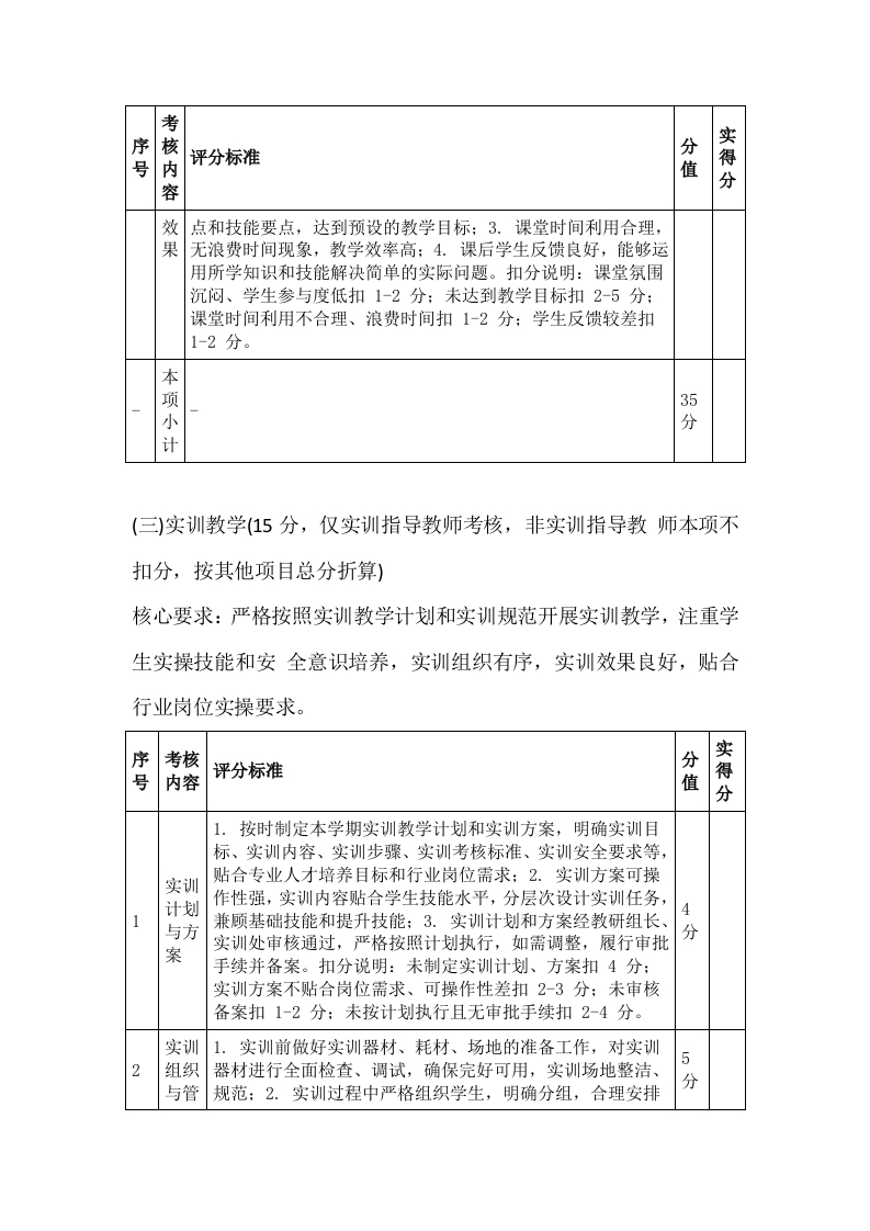
X职校2026年春季学期教师教学常规考核评分表考核学期:2026年春季学期X月X日考核时间:2026年X月X日一2026考核单位(盖章):Xx职业技术学校教务处考核负责人:xX说明:1.本次考核对象为我校2026年春季学期全体在岗专任教师、实训指导教师,考核结果将作为教师评优评先、职称晋升、绩效工资发放的重要依据;2.考核实行百分制,总分100分,其中教学准备20分、课堂教学35分、实训教学(仅实训指导教师)15分、作业与辅导15分、教学反思与教研10分、师德师风5分:3.考核等级分为优秀(90分及以上)、良好(80-89分以、合格(60-79分)、不合格(60分以下):4.各考核项目需结合教师实际工作情况,实事求是评分,严禁弄虚作假,每一项评分需附具体评分说明:5.本评分表一式三份,教务处、考核小组、被考核教师各留存一份,作为后续工作参考。
暂无评论内容