

第1页 / 共9页

第2页 / 共9页

第3页 / 共9页

第4页 / 共9页

第5页 / 共9页
试读已结束,还剩4页,您可下载完整版后进行离线阅读
小学2026年学校重点工作推进方案此内容为付费资源,请付费后查看
VIP会员免费
付费资源
© 版权声明
本站是一个信息分享及获取的平台,不确保部分用户上传资料的来源及知识产权归属,资料由老师投稿,公开渠道整理,网友上传,如果侵犯到您的权益,请联系客服删除
THE END
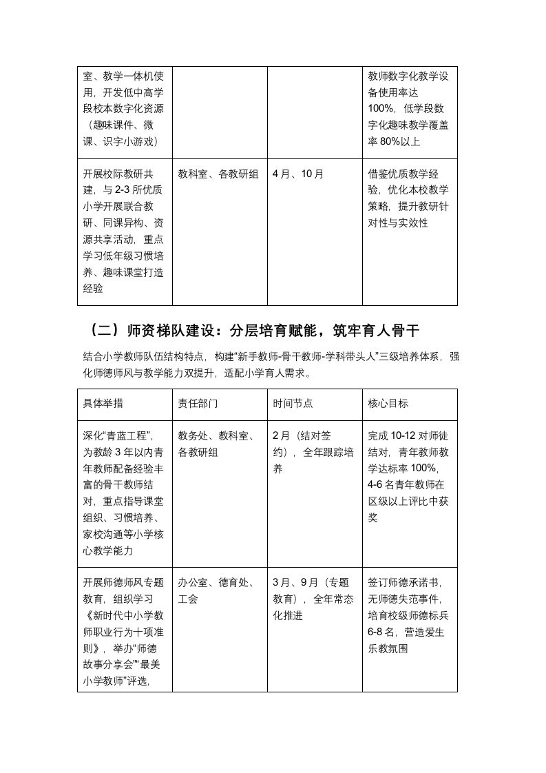
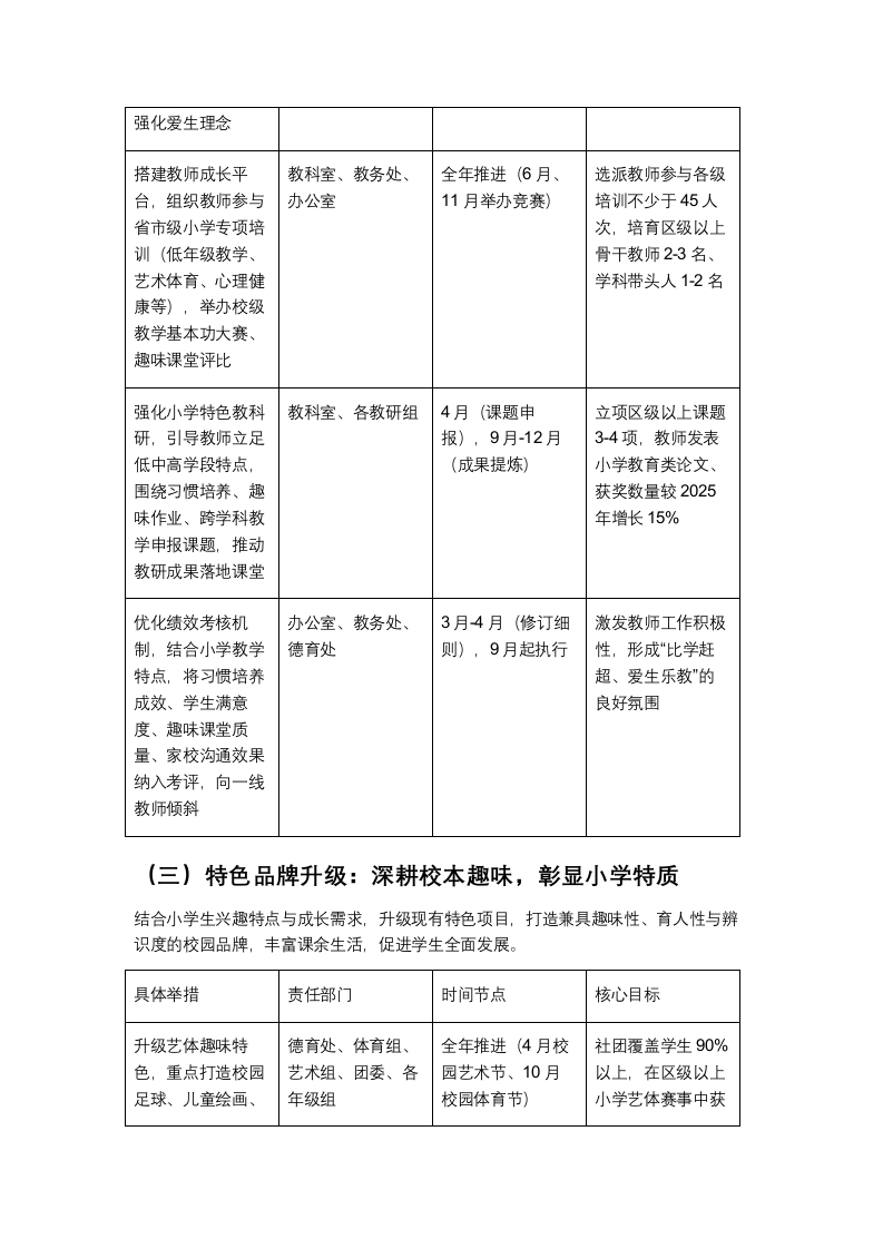
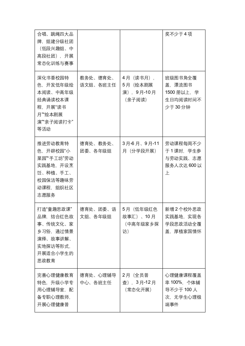
小学2026年学校重点工作推进方案一、方案总则(一)核心目标紧扣小学教育“习惯养成、素养奠基、趣味育人"核心定位,以深化教学改革为抓手、建强师资梯队为支撑、升级特色品牌为亮点,聚焦学生德智体美劳全面发展,夯实办学根基,提升育人质量,打造有温度、有童趣、有内涵的优质小学教育阵地。(二)适用范围全校各行政部门、各年级组、各学科教研组、全体教职工及各班级。(三)工作原则1.童趣适配:贴合1-6年级学生身心发展规律,教学与活动设计兼顾知识性与趣味性,注重低中高学段梯度衔接。2.责任闭环:明确“校长统筹、分管领导牵头、责任部门落实、协同部门配合"分工,确保每项工作有部署、有执行、有督查、有反馈。3.提质增效:聚焦核心任务,量化目标指标,摒弃形式主义,推动教学、师资、特色工作同步落地见效。4.动态优化:结合上级政策、校情实际及学生反馈,适时调整工作举措,保障方案科学性与灵活性。二、核心任务与实施举措(一)教学改革深化:聚焦趣味课堂,夯实素养根基立足小学课标要求,落实“双减"政策,优化课堂生态,强化习惯养成,推动教学从“知识传授”向“素养培育”转型,兼顾全员提升与个性发展。具体举措责任部门时间节点核心目标
暂无评论内容