

第1页 / 共5页

第2页 / 共5页

第3页 / 共5页

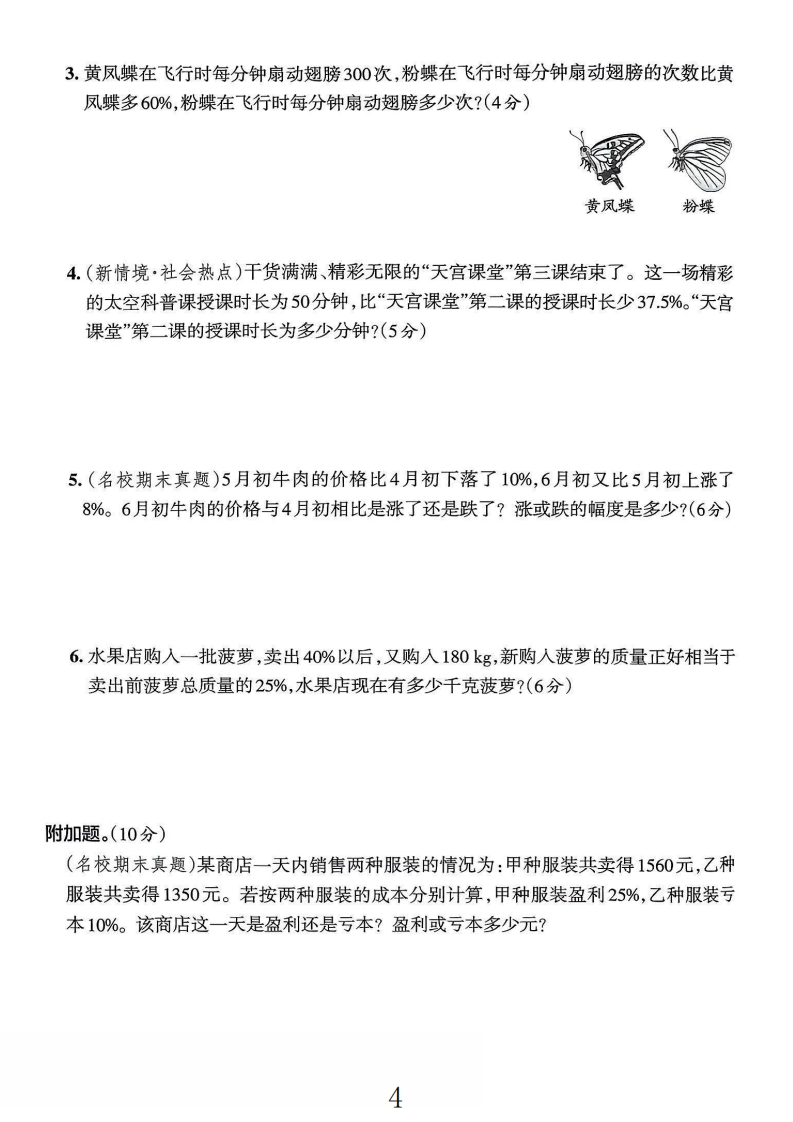
第4页 / 共5页

第5页 / 共5页
已完成全部阅读,共5页
六年级数学上册人教版第六单元测试卷此内容为付费资源,请付费后查看
VIP会员免费
付费资源
© 版权声明
本站是一个信息分享及获取的平台,不确保部分用户上传资料的来源及知识产权归属,资料由老师投稿,公开渠道整理,网友上传,如果侵犯到您的权益,请联系客服删除
THE END
2025人教版六年级数学上册第六单元测试卷第六单元测试卷检测时间:90分钟满分:100分+10分题序三四五六附加题总分等级得分一、填空。(每空1分,共21分)1.(名校期末真题)据调查显示,某市中小学生近视率已达到百分之三十点六,这个数写作(),在这里是把()看成单位“1”。212.(名校期末真题)()24=2、=3:()=0.375=()%3.把3.14,π,314.4%,31.4%按从小到大的顺序排列是()<()<()<()。4.(教材改编)一种大豆的出油率是30%,600kg大豆可以榨油()kg;要榨450kg油,需要大豆()kgo5.(新情境·生活运用)小红家人均每天食盐的摄人量比世界卫生组织建议的最高摄人量少10%,小红家人均每天食盐的摄人量是世界卫生组织建议最高摄人量的()%6.80m的25%是()m,比60t多20%是()t。7.六(1)班同学今天到校38人,2人请假,今天六(1)班同学的出勤率是()o8.甲、乙两数的比是3:5,甲数比乙数少()%,乙数比甲数多9.(新趋势·学科融合)北宋哲学家邵雍创作的一首数字诗:“一去二三里,烟村四五家。亭台六七座,八九十枝花。”诗中数字的个数占全诗总字数的()%。10.(新趋势·学科融合)科学课上,各小组同学进行了种子发芽实验成果展示。第一小组有40粒种子发芽,第二小组的发芽种子数量比第一小组少5%,第二小组有()粒种子发芽;第三小组有35粒种子发芽,第三小组的发芽种子数量比第一小组少()%。二、判断(5分)1.小明的身高是1.45m,可以写成145%m。2.一名特警战士演习时打了102颗子弹,全部命中,命中率为102%。3.(名校期末真题)在98的后面添上“%”,这个数的大小不变。(1
暂无评论内容