

第1页 / 共18页

第2页 / 共18页

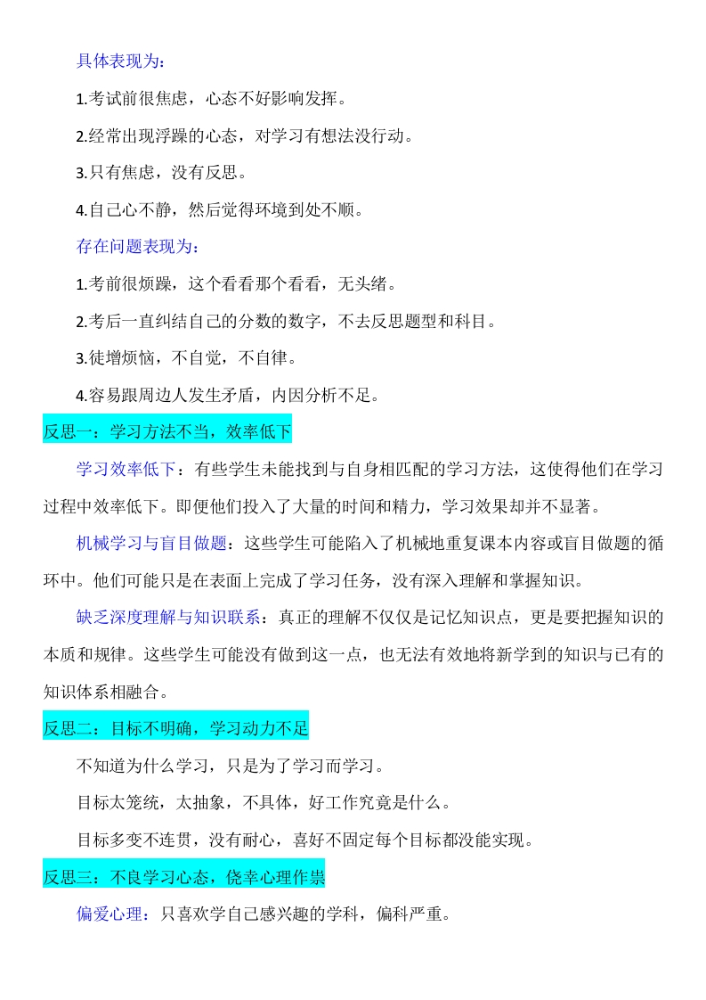
第3页 / 共18页

第4页 / 共18页

第5页 / 共18页
试读已结束,还剩13页,您可下载完整版后进行离线阅读
【初三】【秋季上】期中家长会:初三已至,同心共赴此内容为付费资源,请付费后查看
VIP会员免费
付费资源
© 版权声明
本站是一个信息分享及获取的平台,不确保部分用户上传资料的来源及知识产权归属,资料由老师投稿,公开渠道整理,网友上传,如果侵犯到您的权益,请联系客服删除
THE END
【初三】【上期中】【初三已至同心共赴】家长会-发言稿尊敬的各位家长以及正蓬勃成长的初三学子们:大家下午好!在这个金秋送爽、硕果累累的美好季节里,我们带着对未来的无限憧憬与希望,齐聚一堂,共同迎来了本学期期中阶段的家长会。首先,请允许我向在百忙之中抽空出席今天会议的每一位家长表示最热烈的欢迎和最诚挚的感谢!您的到来,不仅是对孩子成长的深切关怀,更是对我们教育工作最有力的支持与肯定。初三,这个被赋予“转折”与“挑战”的年份,对于每一位在座的学子而言,都是人生旅途中一个至关重要的站台。它不仅是知识积累与能力提升的关键时期,更是梦想启航、志向坚定的起点。在过去的几个月里,我们的孩子们以青春的名义,在学习的道路上勇往直前,用汗水浇灌希望,以勤奋铸就梦想。而这一切努力与成长的背后,离不开每一位家长的默默付出与悉心陪伴,也离不开老师们的辛勤耕耘与无私奉献。今天的家长会分有4个部分进行:剖析现状,聚焦中考;优化心态,助力中考;智慧相伴,助力成长;初三已至,同心共赴。一、剖析现状,聚焦中考班级情况分析两年以来孩子们的成长1.班级逐渐形成了良好的学风,班级内有一批学习踏实,有自主性,有带动性的学生引领班级风气。2.在运动会,足球赛等活动中,班级凝聚力得到凝聚,班级学生相处融洽,互帮互助。3.期中考试前阶段,学劲十足,任课老师每日进班辅导,学生问题活跃,上课和自习状态反馈优秀。
暂无评论内容