

第1页 / 共5页

第2页 / 共5页

第3页 / 共5页
试读已结束,还剩2页,您可下载完整版后进行离线阅读
六年级上册数学人教版第四单元测试卷此内容为付费资源,请付费后查看
VIP会员免费
付费资源
© 版权声明
本站是一个信息分享及获取的平台,不确保部分用户上传资料的来源及知识产权归属,资料由老师投稿,公开渠道整理,网友上传,如果侵犯到您的权益,请联系客服删除
THE END
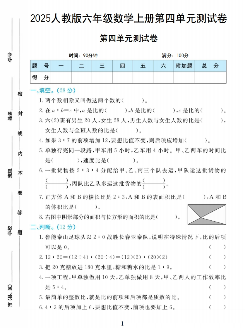
2025人教版六年级数学上册第四单元测试卷第四单元测试卷时间:90分钟满分:100分题号二三四五六附加题总分得分密一、填空。(28分)1.两个数相除又叫做这两个数的(封2.在a:b=c中,a是比的(),b是比的(),c是比的(毁3.六(2)班有男生20人,女生28人,男生人数与女生人数的比是(线女生人数与全班人数的比是()。4.如果3:7的前项增加12,要想比值不变,则后项应增加()。内5.单独行完同一段路,甲车用5小时,乙车用4小时。甲、乙两车的时间比是(),速度比是()。童不6.一批货物按2:3:4分配给甲、乙、丙三个队去运,甲队运这批货物的(号,丙队比乙队多运这批货物的—弓要7.正方体A和B的棱长比是2:3,A和B的表面积比是(),A和B的体积比是()。答8.右图中阴影部分的面积与长方形的面积的比是(二、判断。(12分)题1.鲁能泰山足球队以2:0战胜长春亚泰队,说明在特殊情况下,比的后项可以是0。)2.12:20=(12÷4):(20÷4)=(12×2):(20×2)()3.把20克糖放进180克水里,糖和糖水的比是1:9。()4.一项工程,甲单独做用10天,乙单独做用8天,甲、乙两人的工作效率比☒是5:4。)5.最简单的整数比,就是比的前项和后项都是质数的比。)侣6.4:3的后项加上6,要想比值不变,前项也要加上6。()1
暂无评论内容