25版四上语文第一次月考情境主题卷(1)

第1页 / 共7页

第2页 / 共7页

第3页 / 共7页
试读已结束,还剩4页,您可下载完整版后进行离线阅读
25版四上语文第一次月考情境主题卷(1)-教务资料网
25版四上语文第一次月考情境主题卷(1)
此内容为付费资源,请付费后查看
9.919.9
立即购买
您当前未登录!建议登陆后购买,可保存购买订单
付费资源
© 版权声明
THE END
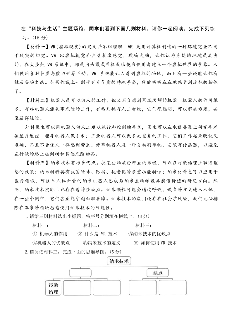
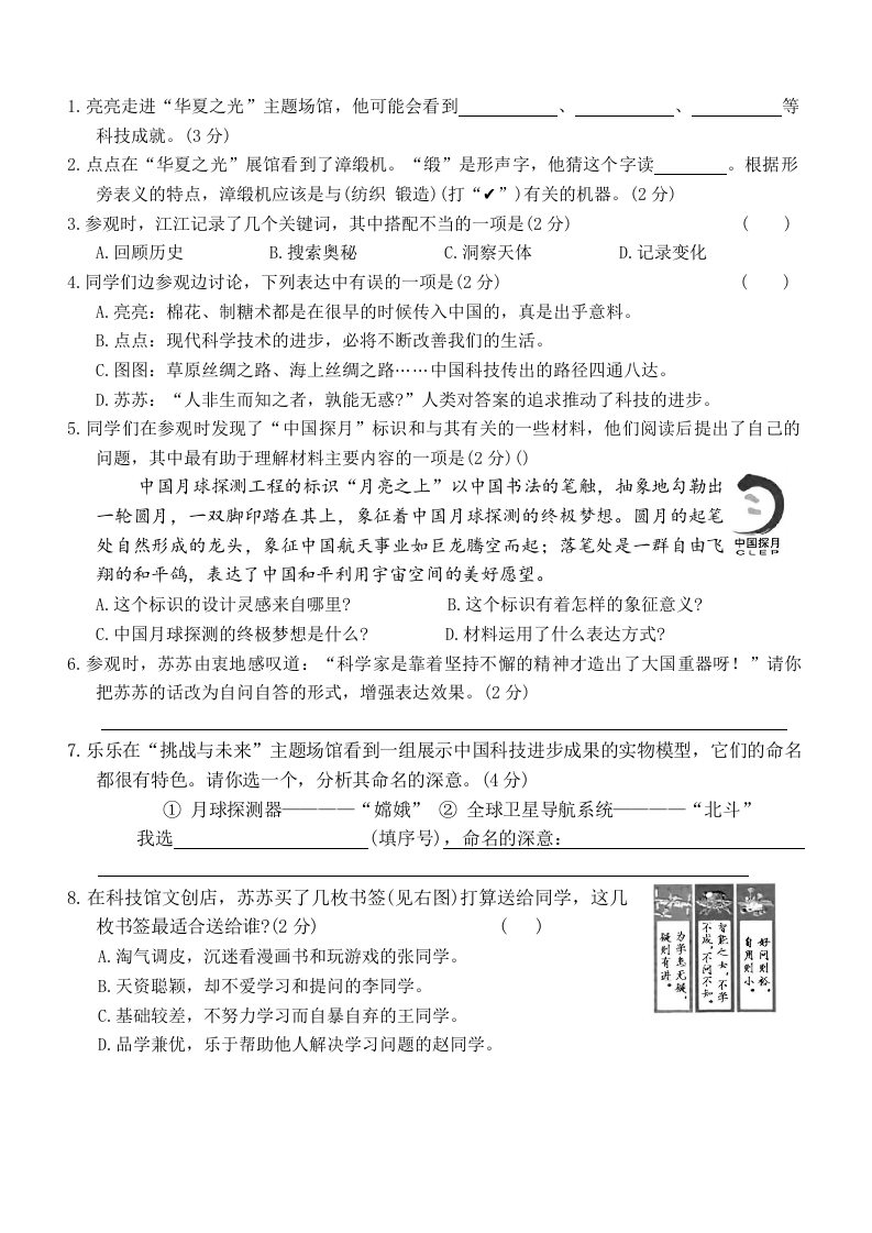
2025-2026学年四年级上册语文情境主题卷第一次月考卷时间:90分钟满分:100分国庆期间,四年级()班组织了研学活动。让我们跟着他们的步伐,一起去看看吧!第一站亲近自然,打卡“童话村”阅读语段,按要求完成练习。(18分)90后小伙尚勤杰,用一支画笔把自己的家乡小屯村变成童趣yángy10的“童话村”。他笔下的wandòu()绿意盈盈,pútao()晶莹剔透,shu I dào()闪闪发光,wén()虫栩栩如生…他用心yánjiū(),凭借一双巧手让平凡的小村子“火”了起来。他妙笔生花绘诗意,被大家称为“”,还céng0被我国外交部领导人点赞。如今,尚勤杰想做一个奔跑在田园的“野生”壁画师,把墙画美,把日子过美。1.根据拼音在括号里写字词。(6分)2.读语段最后一句话,“把墙画美”中“美”的意思是0,“把日子过美”中“美”的意思是()。(4分)A.美丽:好看(跟“丑”相对)B.使美丽C.令人满意的:好D.美好的事物:好事3.语段中,“栩栩如生”一词的意思是。我还可以用等四字词语来夸赞尚勤杰的作品。(3分)4.想一想:尚勤杰会被大家称为什么?填在语段横线处。(2分)5.亮亮想在朋友圈发表一句夸赞尚勤杰的话,请你帮他写一写。(3分)第二站亲近科学,打卡科技馆读科技馆的场馆简介,完成练习。(19分)主要场馆主要展览内容华夏之光展示中国古代光辉灿烂的科技成就探索与发现展示近代以来在基础科学领域的探索与发现成果科技与生活展示现代科技对人们日常生活的影响与改变挑战与未来展示人类面临的重大问题与挑战和对未来生活的畅想
喜欢就支持一下吧
点赞12 分享
评论 抢沙发

请登录后发表评论

    暂无评论内容