

第1页 / 共5页

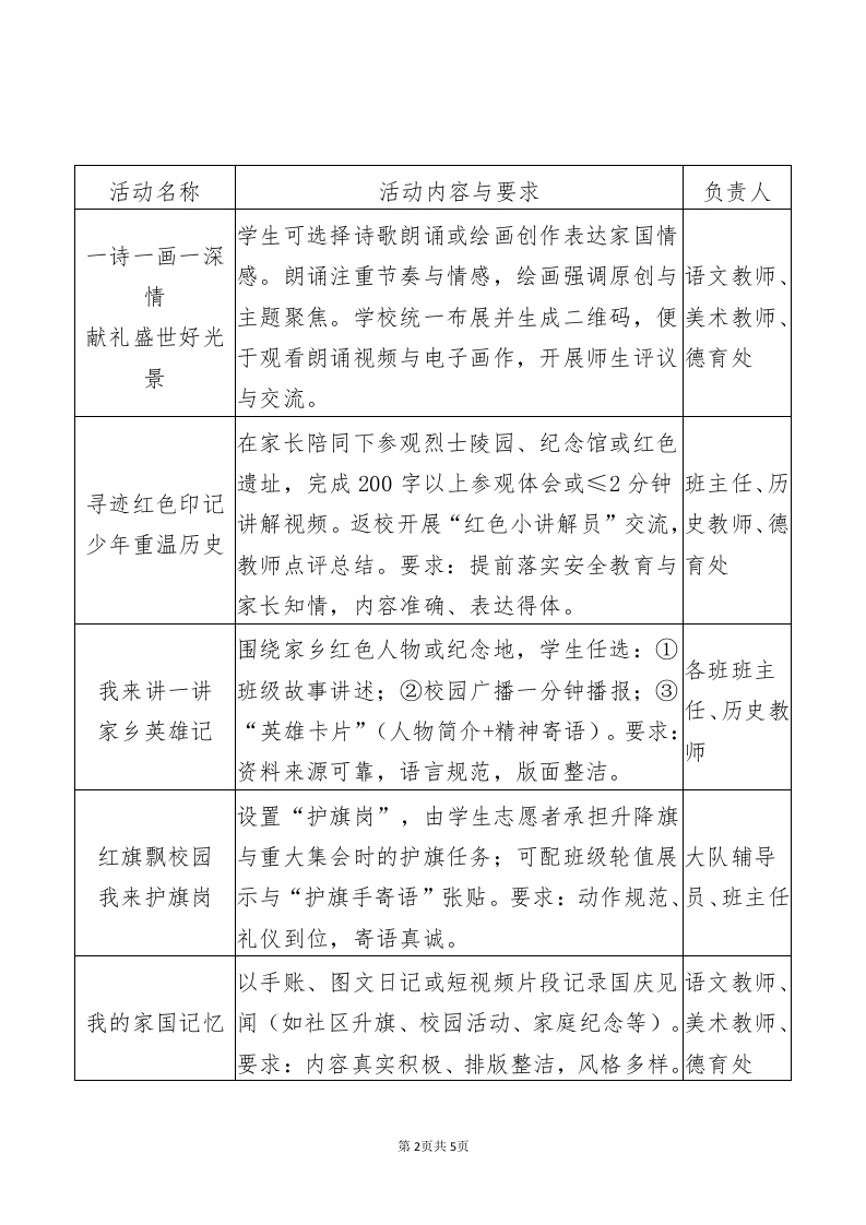
第2页 / 共5页

第3页 / 共5页
试读已结束,还剩2页,您可下载完整版后进行离线阅读
2025年国庆节活动方案:七十六载春秋路,少年丹心映征途此内容为付费资源,请付费后查看
VIP会员免费
付费资源
© 版权声明
本站是一个信息分享及获取的平台,不确保部分用户上传资料的来源及知识产权归属,资料由老师投稿,公开渠道整理,网友上传,如果侵犯到您的权益,请联系客服删除
THE END
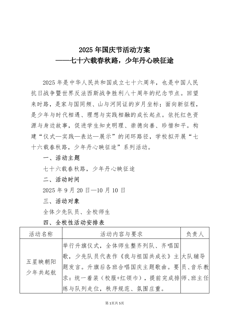
2025年国庆节活动方案七十六载春秋路,少年丹心映征途2025年是中华人民共和国成立七十六周年,也是中国人民抗日战争暨世界反法西斯战争胜利八十周年的纪念节点。回望来时路,是家与国同频、山与河同证的岁月坐标;面向新征程,是少年与时代相遇、理想与实践相融的成长起点。依托红色资源与身边故事,促进学生知史明理、崇德向善、珍惜和平。构建“仪式一实践一表达一展示”的闭环路径,学校拟开展“七十六载春秋路,少年丹心映征途”系列活动。一、活动主题七十六载春秋路,少年丹心映征途二、活动时间2025年9月20日一10月10日三、活动对象全体少先队员、全校师生四、全校性活动安排表活动名称活动内容与要求负责人举行升旗仪式,全体师生整齐列队、齐唱国歌,少先队员代表作《我与祖国共成长》主大队辅导五星映朝阳题发言。升旗后各班合唱国庆主题歌曲。要员、音乐教少年共起航求:统一着装(校服+红领巾),提前完成排师、班主任练与队列走位,秩序规范、氛围庄重。第1页共5页
暂无评论内容