

第1页 / 共6页
该文档为免费文档,您可直接下载完整版进行阅读
3月雷锋月爱心义卖活动方案此内容为免费资源,请登录后查看
免费资源
© 版权声明
本站是一个信息分享及获取的平台,不确保部分用户上传资料的来源及知识产权归属,资料由老师投稿,公开渠道整理,网友上传,如果侵犯到您的权益,请联系客服删除
THE END
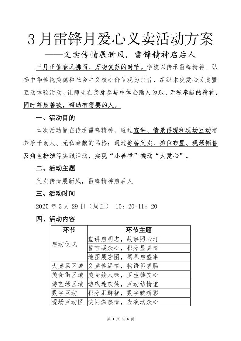
3月雷锋月爱心义卖活动方案一义卖传情展新风,雷锋精神启后人三月正值春风拂面、万物复苏的时节。学校以传承雷锋精神、弘扬中华传统美德和社会主义核心价值观为宗旨,组织本次爱心义卖暨互动体验活动。让师生在亲身参与中体会助人为乐、无私奉献的精神,同时筹集善款,帮助有需要的人。一、活动目的本次活动旨在传承雷锋精神,通过宣讲、情景再现和现场互动培养乐于助人、无私奉献的品格:通过筹备义卖、摊位布置、现场销售及角色扮演等实践活动,实现“小善举”撬动“大爱心”。二、活动主题义卖传情展新风,雷锋精神启后人三、活动时间2025年3月29日(周三)10:20-11:20四、活动内容环节环节主题宣讲启明志,故事照心灯启动仪式誓言凝众心,积分显真情地图展宏图,揭幕启盛事大卖场区域义卖传温情,物语诉衷肠美食街区域美食飨人味,卫生铸安心游艺场区域游戏连欢笑,互动结情谊数字互动积分汇群智,数字映新彩现场互动区快闪燃热情,表演动众心第1页共6页
暂无评论内容