热门分类
主题班会
安全资料
少队资料
德育资料
总结汇报
方案计划
班主任资料
PPT课件
教研资料
校长资料
试卷资料
总结汇报
教师资料
开通会员
开通VIP会员
会员特权一:享全站资料无限免费下载
会员特权二:多端互通使用
会员特权三:一对一客服辅助下载服务
开通VIP会员
登录
注册
热门分类
主题班会
安全资料
少队资料
德育资料
总结汇报
方案计划
班主任资料
PPT课件
教研资料
校长资料
试卷资料
总结汇报
教师资料
开通会员 尊享会员权益
登录
注册
找回密码
快速登录
30W+
8.2W+
1
更多资料
搜索内容
tangqi88
6枚徽章
贵州
管理员
这家伙很懒,什么都没有写...
关注
私信
文章
8198
收藏
0
评论
0
发布
8198
排序
最新发布
最近更新
最多查看
最多点赞
最多回复
最多收藏
销售数量
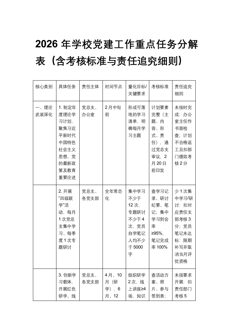
2026年学校党建工作重点任务分解表(含考核标准与责任追究细则)
2026年学校党建工作重点任务分解表(含考核标准与责任追究细则)核心类别具体任务责任主体时间节点量化目标考核标准责任追究关键要求细则一、理论1.制定年党总支、2月中旬形成可落计划要素未按...
付费资源
¥
9.9
德育资料
教师资料
教研资料
2小时前
17.56KB
5页
0
32
15
xx中学副校长在2025-2026学年度秋季学期第十九周升旗仪式上的讲话
xx中学副校长在2025-2026学年度秋季学期第十九周升旗仪式上的讲话-以风雨无阻之心,强学识之根老师们、同学们:大家早上好!当新年的第一缕阳光洒满校园,我们又一次肃立在鲜艳的五星红旗下,心...
付费资源
¥
9.9
德育资料
教师资料
教研资料
2小时前
14.74KB
3页
0
49
6
xx中学副校长在2025-2026学年度秋季学期第十九周升旗仪式上的讲话_1
xx中学副校长在2025-2026学年度秋季学期第十九周升旗仪式上的讲话-以风雨无阻之心,强学识之根老师们、同学们:大家早上好!当新年的第一缕阳光洒满校园,我们又一次肃立在鲜艳的五星红旗下,心...
付费资源
¥
9.9
德育资料
教师资料
教研资料
2小时前
14.74KB
3页
0
24
8
初中2026年学校重点工作推进方案
初中2026年学校重点工作推进方案一、方案总则(一)核心目标紧扣初中教育教学规律与学生身心发展特点,以“提质增效、育人为本、特色赋能”为核心,深化课堂教学改革、建强分层师资梯队、升级校...
付费资源
¥
9.9
德育资料
教师资料
教研资料
2小时前
23.27KB
8页
0
43
8
高二学生第一学期期末评语文采版(54页)
-陆芷晴同学评语…芷晴:你性格文静,品学皆优、奇发向上,努力上进,遵规守纪,有着山一般稳重的品质,与人为善,随时呈上一颗爱心,你是老师很满意的学生。你的存在告诉周圆的人:什么叫做勤...
付费资源
¥
9.9
德育资料
教师资料
教研资料
2小时前
1.05MB
55页
0
44
10
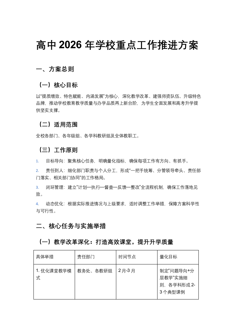
高中2026年学校重点工作推进方案
高中2026年学校重点工作推进方案一、方案总则(一)核心目标以“提质增效、特色赋能、内涵发展”为核心,深化教学改革、建强师资队伍、升级特色品牌,推动学校教育教学质量与办学品质再上新台阶,...
付费资源
¥
9.9
德育资料
教师资料
教研资料
2小时前
20.70KB
7页
0
29
14
马年福袋期末评语56则
★专属于你的“智慧”福袋6专属于你的“勤奋”福袋,2a26优点期待优,点期待真诚善良专心致志聪颖可人查漏补缺热爱劳动广泛阅读踏实努力拓展思维思维敏捷一鸣惊人勤于思考自律自信如果遇到了挫...
付费资源
¥
9.9
德育资料
教师资料
教研资料
2小时前
20.62MB
7页
0
22
12
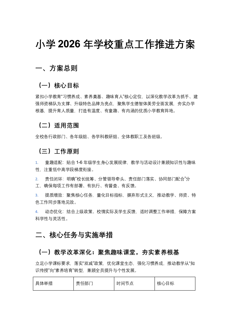
小学2026年学校重点工作推进方案
小学2026年学校重点工作推进方案一、方案总则(一)核心目标紧扣小学教育“习惯养成、素养奠基、趣味育人'核心定位,以深化教学改革为抓手、建强师资梯队为支撑、升级特色品牌为亮点,聚焦学生德...
付费资源
¥
9.9
德育资料
教师资料
教研资料
2小时前
23.01KB
9页
0
29
13
上一页
1
…
818
819
820
跳转
在手机上浏览此页面
登录
没有账号?立即注册
用户名或邮箱
登录密码
记住登录
找回密码
登录
社交账号登录
注册
已有账号,立即登录
设置用户名
设置密码
重复密码
注册
扫码登录
使用
其它方式登录
或
注册
扫码登录
教务资料网
欢迎来到教务资料网
教务资料网是您的灵感库,教学的好帮手,功能强大,助力您精彩的人生