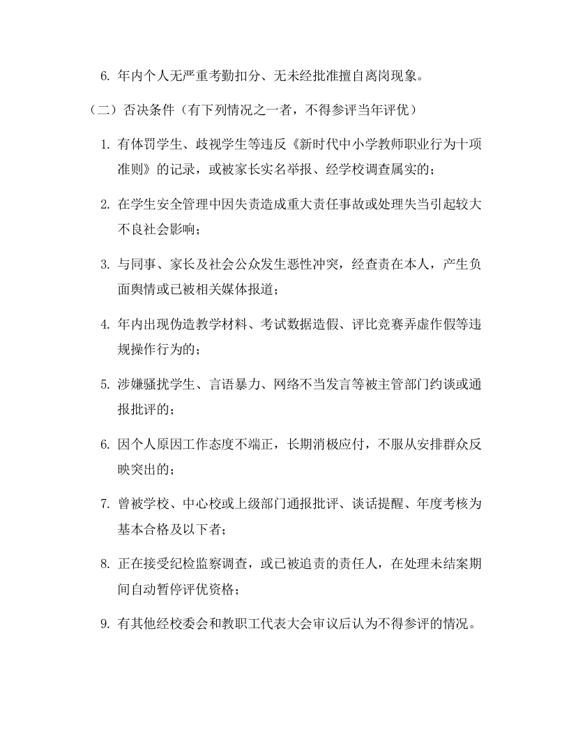
-e97dd6f09d-docx-1.webp)
-e97dd6f09d-docx-1.webp?watermark/2/text/5pWZ5Yqh6LWE5paZ572R/font/c2ltaGVp6buR5L2TLnR0Zg/fontsize/18/fill/I2Q4ZDhkOA/dissolve/90/gravity/northwest/dx/0/dy/0/batch/1/spacing/60/degree/30/scatype/3/spcent/100)
第1页 / 共13页
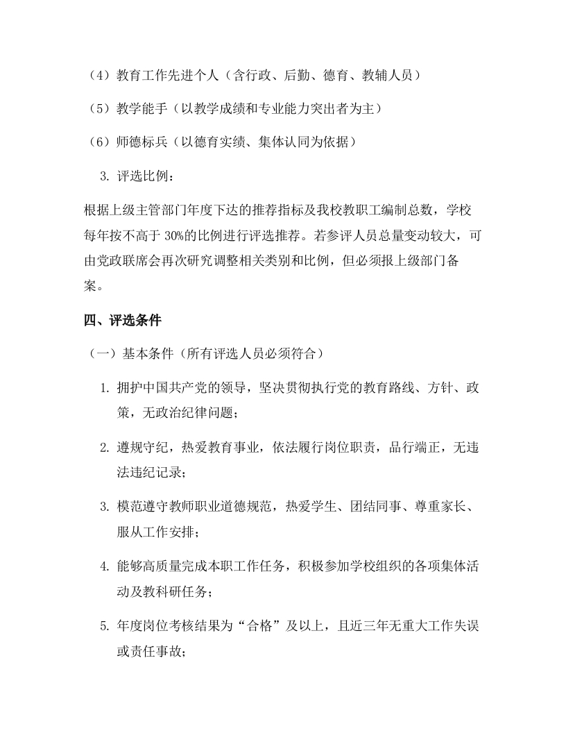
-e97dd6f09d-docx-2.webp?watermark/2/text/5pWZ5Yqh6LWE5paZ572R/font/c2ltaGVp6buR5L2TLnR0Zg/fontsize/18/fill/I2Q4ZDhkOA/dissolve/90/gravity/northwest/dx/0/dy/0/batch/1/spacing/60/degree/30/scatype/3/spcent/100)
第2页 / 共13页
-e97dd6f09d-docx-3.webp?watermark/2/text/5pWZ5Yqh6LWE5paZ572R/font/c2ltaGVp6buR5L2TLnR0Zg/fontsize/18/fill/I2Q4ZDhkOA/dissolve/90/gravity/northwest/dx/0/dy/0/batch/1/spacing/60/degree/30/scatype/3/spcent/100)
第3页 / 共13页
-e97dd6f09d-docx-4.webp?watermark/2/text/5pWZ5Yqh6LWE5paZ572R/font/c2ltaGVp6buR5L2TLnR0Zg/fontsize/18/fill/I2Q4ZDhkOA/dissolve/90/gravity/northwest/dx/0/dy/0/batch/1/spacing/60/degree/30/scatype/3/spcent/100)
第4页 / 共13页
-e97dd6f09d-docx-5.webp?watermark/2/text/5pWZ5Yqh6LWE5paZ572R/font/c2ltaGVp6buR5L2TLnR0Zg/fontsize/18/fill/I2Q4ZDhkOA/dissolve/90/gravity/northwest/dx/0/dy/0/batch/1/spacing/60/degree/30/scatype/3/spcent/100)
第5页 / 共13页
试读已结束,还剩8页,您可下载完整版后进行离线阅读
学校评模评优实施方案(2026试行)此内容为付费资源,请付费后查看
VIP会员免费
付费资源
© 版权声明
本站是一个信息分享及获取的平台,不确保部分用户上传资料的来源及知识产权归属,资料由老师投稿,公开渠道整理,网友上传,如果侵犯到您的权益,请联系客服删除
THE END
学校评模评优实施方案(2026试行)为深入贯彻落实党的教育方针,全面落实立德树人根本任务,切实加强我校师资队伍建设,进一步激发广大教职员工的责任意识、荣誉意识和进取意识,充分发挥先进典型的示范带动作用,努力营造积极向上、争先创优的良好氛围,根据市教育局及区教体局有关评优评模的文件精神,结合我校当前的实际情况,本着“公平、公正、公开”的原则,经学校党支部会议和校委会集体研究,广泛征求各年级组、教研组意见,特制定本评模评优实施方案。一、指导思想以习近平新时代中国特色社会主义思想为指导,牢牢把握立德树人这一根本任务,认真落实新时代教师职业行为规范,把师德师风作为评价教师队伍质量的第一标准。通过系统开展评模评优活动,树立一批模范教师、先进典型,带动广大教师以德修身、以德育人、教书育人、服务学生,积极履行岗位职责,不断提升教育教学质量和教育服务水平,为推进学校内涵发展提供有力保障,努力办好人民满意的教育。
暂无评论内容