

第1页 / 共10页

第2页 / 共10页

第3页 / 共10页
试读已结束,还剩7页,您可下载完整版后进行离线阅读
优质均衡不是终点,而是起点——校长在现场交流会上深度发言,引发现场共鸣此内容为付费资源,请付费后查看
VIP会员免费
付费资源
© 版权声明
本站是一个信息分享及获取的平台,不确保部分用户上传资料的来源及知识产权归属,资料由老师投稿,公开渠道整理,网友上传,如果侵犯到您的权益,请联系客服删除
THE END
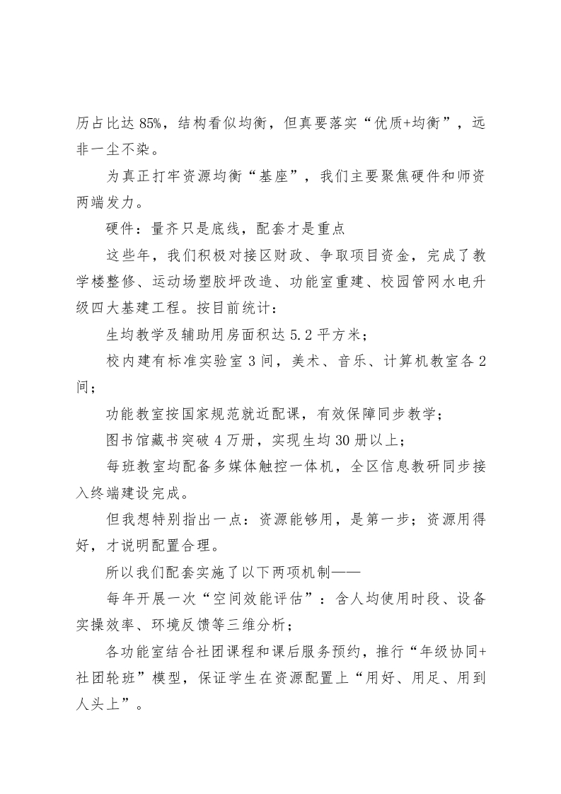
优质均衡不是终点,而是起点一一校长在现场交流会上深度发言,引发现场共鸣尊敬的各位领导、各位教育同仁:大家上午好!非常感谢各位莅临指导,我受学校委托,就我校近年来在推进优质均衡发展方面的一些做法和思考,作一个汇报发言。首先,请允许我代表学校全体师生,对您们的到来表示最热烈的欢迎和最诚挚的感谢!我们知道,“优质均衡”这四个字,说来干净精炼,真正做起来,却是条需要长期苦修、步步扎根的实干之路。它背后是教育公平的使命诉求,也是我们作为一名基层办学者、管理者,面对家长期待、学生成长、社会责任三重拉力下,必须交出的答卷。今天的汇报不谈“造词项目”,不飙“数字成果”,我更想从“这所学校如何从地方实际往里深挖、往上拔高”的角度,把我们扎实推进优质均衡过程中的关键动作和一些反思呈现给各位领导和同仁。一、走向均衡,首在资源配置要“科学按需”、而不是“齐而不精”我们这所学校,是一所创建于1985年的老校,位处城区边缘地带,全校目前30个教学班,在校学生1350人,在岗教职工92名,专任教师80名,100%持教师资格证,本科及以上学
暂无评论内容